——姜堰市委市政府将6000多万国有资产贱卖2000多万
我们是江苏省姜堰市原政府招待所(姜堰宾馆)167名职工,但我们的家庭人口近五百人,单位在原市委市政府某些领导违规操作下于2001年6月21日强行破产,至今全体干部职工的合法权益未能得到保证。请求媒体曝光江苏省姜堰市委市政府的不法行为,为我们基层的百姓做主,还我们合法权益。

江苏泰州市副市长、原姜堰市市委书记王振南(网上载图资料)
姜堰政府招待所自1962年创建以来,经过全体干部职工几代人的努力,从一个只有十幢平房的招待所,发展成一个占地33267.94平米、大小接待楼12座、接待过从中央首长到地方领导、集会议、商务、旅游于一体的多功能、现代化的三星级酒店,自1965年起先后7次征用土地,3次拆迁民居扩大用地。
原政府招待所是事业法人单位,干部职工是事业编制人员,1994年为进一步与市场接轨增挂“姜堰宾馆”的牌子,实行两块牌子、一套班子的管理模式,而《破产法》(试行)只实用于企业单位,根本不适用于全民事业单位,2001年政府强行将盈利的招待所破产。玩弄的就是权大于法的贪污游戏。

姜堰市市委书记王仁政(网上载图资料)
地方法院为贪污侵占国有资产保驾护航
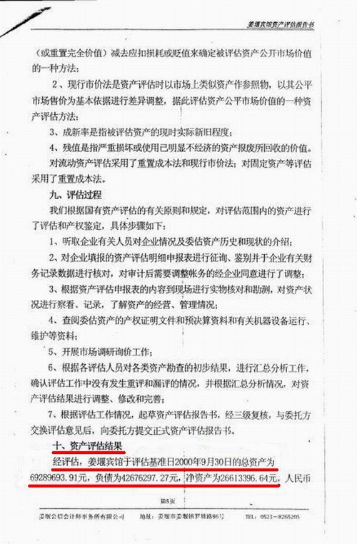
原政府招待所于2000年12月4日进行了整体资产评估,截止2000年9月30日创造的总资产为6928.96万元。负债4267.62万元,净资产为2661.33万元(见附件)。而法院民事裁定书上(见附件)截止2001年4月30资产总计2787.14万元,负债4340.59万元。从评估和法院裁定的时间间隔来年,短短七个月的时间,我们的总资产就流失4141.62万元?这显然不是事实,其中必有猫腻,用非法的评估,让“资不抵债”成为事实,难道这就是阳光政府的“阴谋”?
姜堰市委市政府践踏胡温亲民政策
2001年6月21日上午,江苏省原副省长姜永荣在招待所用过早餐后刚刚离开一小时,法院、公安等执法部门突然进驻招待所封门,并张贴破产告示,全体干部职工一时茫然和震惊!相比之下,他们破产的速度比我们的温家宝总理赶赴灾区还要快呀,但温家宝总理是为亲民,而江苏泰州市副市长、原姜堰市市委书记王振南、姜堰市委书记王仁政、市长蔡德熙是祸民。
原江苏省人大副主任戴为然在入住招待所时说:“政府招待所破产,在全国还是头一家,没听说过”。
姜堰市委、市政府的主要领导及机关部门负责人吃、住一般都是在政府招待所,每人两间客房、配置红木家具和专用餐厅及厨师、服务员,每人每年支付招待所的费用十多万元,全年共付费在200万元左右。

姜堰市政府市长蔡德熙(网上载图资料)
职工哭诉无门 期盼铲除腐败
破产后我们的生活来源没有了着落,一直含辛茹苦将单位当作自己命根子,在这块土地上工作了多年甚至几十年的员工一夜间失去了家园、失去了赖以生存的生活基础,被市委、市政府无情的抛弃、愚弄、欺骗,全体干部职工的权益遭到恶意践踏!家里老人孩子、子女上学、生病住院等等,生活极度困难,有的妻离子散,有的家破人亡,还有人为了药费而自杀,尤其是现在还得按时缴纳每年递增的两保费用,到现在我们都是随事业单位的工资上升而跟着上调的,看到市政府张贴的拆迁告示,职工们眼巴巴看着他们几十年劳动人创造出来的成果在2008年7月份就要被夷为平地,哭诉无门想到了政府是人民应该能够说话的地方。我们坚信党的以人为本的理论,相信我们的胡锦涛总书记、温家宝总理应该为民做主。我们不想贵州6•28事件在姜堰重演。
附:以下是我们全体员工签名和资产评估报告书、审计报告书
姜堰宾馆职工签名单
资产评估报告书 编号:姜公信评报(2000)第56号
审计报告书 编号:姜公信审[2001]179号










分享



